企业动态
稳增添 创价值 | 我们海内外项目顺遂推进、工程手艺中心乐成揭牌……
泉源:集团各相关企业 宣布时间:2023-05-062023年是周全贯彻落实党的二十大精神的开局之年。。。。。。。。各企业认真贯彻落实集团安排,,,,,,,,铆足劲头,,,,,,,,稳增添、提效益、创价值,,,,,,,,收获喜报一直。。。。。。。。下面跟小料一起去看看~
1 泰山中联节能减排技改项目顺遂燃烧
克日,,,,,,,,由天津水泥院肩负的泰山中联水泥有限公司日产5000吨熟料生产线节能减排技改项目一次性燃烧乐成。。。。。。。。该项目大宗接纳海内前沿性新质料、新装备、新手艺,,,,,,,,包括天津水泥院Sinowalk篦冷机与TRP220-160辊压机、气凝胶隔热质料、篦冷机和窑头罩预制挂砖手艺、微晶下料管、烟室微晶板、永磁变频驱动电机等。。。。。。。。这是中联水泥首条日产5000吨预热器五改六试点项目,,,,,,,,也是泰山中联水泥有限公司节能降耗生产转折的要害项目。。。。。。。。
2 中材建设多米尼加项目举行150万清静工时总结大会暨燃烧发动大会

克日,,,,,,,,中材建设多米尼加项目举行150万清静工时总结大会暨燃烧发动大会,,,,,,,,会上对2023年第一季度清静事情体现突出的分包商、优异班组和先进小我私家举行了夸奖。。。。。。。。总结大会引发了外洋员工的事情热情,,,,,,,,对下一阶段清静事情提出了更高的要求,,,,,,,,项目部将一连一手抓清静治理,,,,,,,,一手抓生产谋划,,,,,,,,确保准期实现项目建设目的。。。。。。。。
3 j9游国际站官网行业机制标准砂及固废粉体节能研磨整形工程手艺中心揭牌建设
日前,,,,,,,,中国修建质料行业科技立异平台j9游国际站官网行业机制标准砂及固废粉体节能研磨整形工程手艺中心揭牌仪式在厦门艾思欧标准砂有限公司乐成举行。。。。。。。。工程手艺中心由厦门标准砂、中国修建质料科学研究总院有限公司和浙江大学等单位团结共建,,,,,,,,重点围绕高品质机制石英砂、低碳球形化水泥及物理改性工业固废等偏向开展科学研究、效果转化、学术交流及人才作育等,,,,,,,,旨在引领和增进j9游国际站官网行业机制标准砂及固废粉体节能研磨整形手艺立异与生长,,,,,,,,力争建成海内领先、国际着名的工程手艺中心。。。。。。。。
4 地勘中心与中化地质矿山总局签署战略相助协议

克日,,,,,,,,地勘中心与中化地质矿山总局在京举行了战略相助协议签约仪式。。。。。。。。本次双方建设战略相助同伴关系,,,,,,,,将配合相助开发双方涉及的具有优势职位的高岭土、膨润土、萤石、磷矿等非金属矿,,,,,,,,推动双方配合实现高质量生长。。。。。。。。
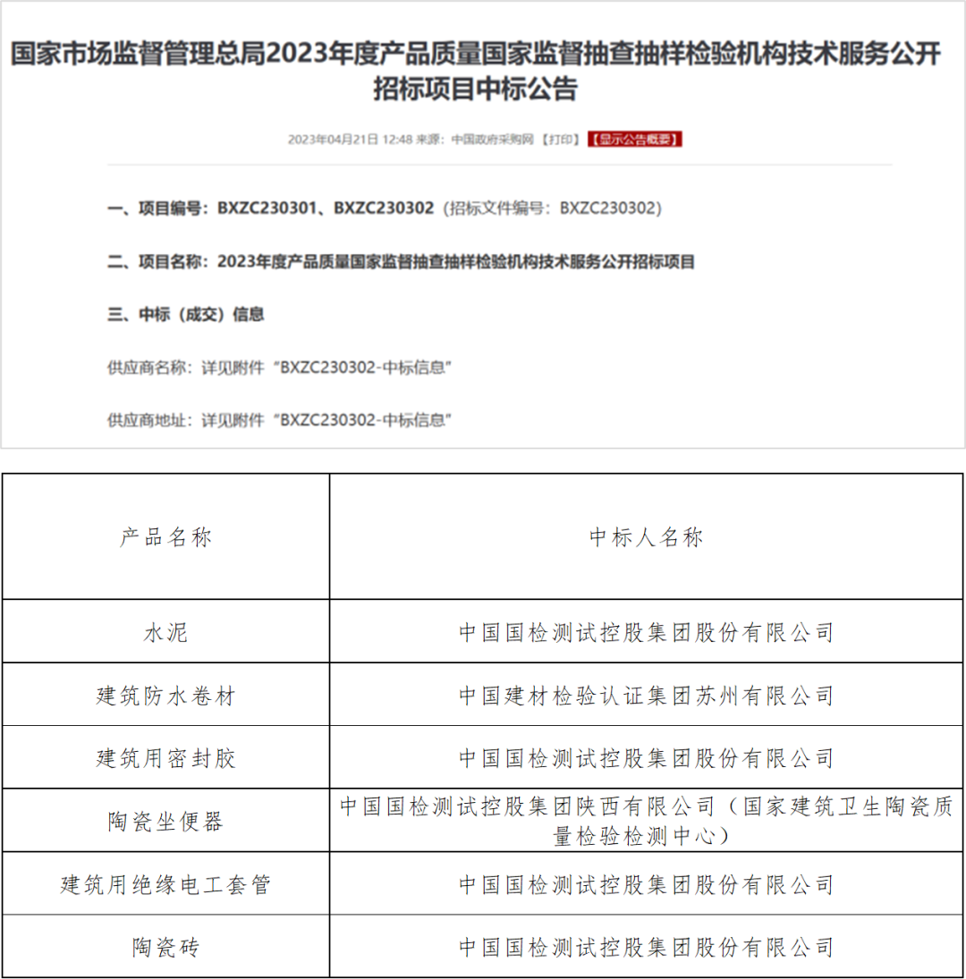
5 国检集团中标“2023年度产品质量国家监视抽查抽样磨练机构手艺效劳果真招标项目”

克日,,,,,,,,国检集团乐成中标国家市场监视治理总局“2023年度产品质量国家监视抽查抽样磨练机构手艺效劳果真招标项目”,,,,,,,,将负挑水泥、修建防水卷材、修建用密封胶、陶瓷坐便器、修建用绝缘电工套管、陶瓷砖共6项国家监视抽查事情。。。。。。。。
