责任动态
稳增添 创价值 | j9游国际站官网集团多个场景荣获国资委首届“国企数字场景立异专业赛”奖项……
泉源:集团各相关企业 宣布时间:2023-05-222023年是周全贯彻落实党的二十大精神的开局之年。。。。。。各企业认真贯彻落实集团安排,,,,,,,铆足劲头,,,,,,,稳增添、提效益、创价值,,,,,,,收获喜报一直。。。。。。下面跟小料一起去看看~
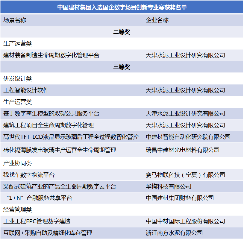
1 j9游国际站官网集团多个场景入选首届国企数字场景立异专业赛获奖名单 克日,,,,,,,国务院国资委科创局举行的首届“国企数字场景立异专业赛”获奖名单宣布,,,,,,,j9游国际站官网集团所属共11个场景、8家单位入选该名单。。。。。。 “国企数字场景立异专业赛”旨在深入贯彻落实党中央、国务院关于加速数字化生长的决议安排,,,,,,,提炼和培育一批数字化转型树模场景,,,,,,,推动数字手艺与生产谋划深度融合。。。。。。天下共2007家国有企业3277支步队报名参赛,,,,,,,获奖场景将在国务院国资委、地方国资委、有关中央企业组织的各项数字化转型交流运动中举行推广展示,,,,,,,并优先纳入国有企业数字化转型树模场景培育清单。。。。。。 2 凯盛科技与金风科技海得智慧能源深化“双碳”战略相助 克日,,,,,,,凯盛科技与新疆金风科技股份有限公司、浙江海得智慧能源有限公司围绕零碳项目开发建设息争决计划举行战略相助。。。。。。本次签约既是落实“双碳”的战略安排,,,,,,,也是实现三方营业立异生长、协同生长的主要行动。。。。。。未来三方将基于各自在新能源领域的产品、解决计划、效劳等优势和国际化资源渠道,,,,,,,共享全球市场网络资源,,,,,,,实现互惠互利、相助共赢。。。。。。 3 国家新质料重点平台-测试评价平台先进无机非金属质料行业中心获工信部授牌 克日,,,,,,,工业和信息化部组织召开国家新质料重点平台事情会,,,,,,,国检集团肩负建设的国家新质料重点平台-测试评价平台先进无机非金属质料行业中心获得工信部授牌。。。。。。未来,,,,,,,国检集团将继续以无机非金属新质料专业质量认证评价为抓手,,,,,,,围绕无机非金属新质料工程应用和效劳国家重大战略需求,,,,,,,一连提升立异和效劳能力,,,,,,,深入开展新质料领域的测试评价手艺攻关,,,,,,,完善市场化运营模式,,,,,,,着力在深化工业链供应链韧性和清静水平、构建新质料全新增添引擎、优化工业立异生态上下鼎实力,,,,,,,更好地施展国家测试评价平台公共效劳作用。。。。。。 4 中材节能与京东物流集团签署战略相助协议 克日,,,,,,,中材节能与京东物流集团在津举行战略相助签约仪式。。。。。。未来,,,,,,,双方将借助自身优势睁开更高条理、更宽领域的深度相助,,,,,,,配合探索低碳物流解决计划与更多的市场应用场景,,,,,,,配合打造更多的精品项目,,,,,,,推动相互行业的生长,,,,,,,实现共赢。。。。。。 5 中j9游国际站官网绿色能源有限公司与华宝证券股份有限公司在京签署战略相助协议 克日,,,,,,,中j9游国际站官网绿色能源有限公司与华宝证券股份有限公司签署了战略相助协议。。。。。。未来双方将在碳金融立异领域追求相助时机,,,,,,,致力于碳资产盘活,,,,,,,挖掘碳生意在金融资源和实体经济之间的联通作用。。。。。。本次签约关于中j9游国际站官网绿色能源有限公司进一步扩展央企跨行业碳生意协同具有主要意义。。。。。。 6 秦皇岛院与广东明轩签署工程总承包条约 克日,,,,,,,秦皇岛院与广东明轩实业有限公司在中国国际玻璃展览会现场举行签约仪式。。。。。。在未来的项目建设中,,,,,,,秦皇岛院将充分验展自身在玻璃工程建设效劳领域的手艺优势,,,,,,,以客户需求为先导,,,,,,,着力打造高品质项目,,,,,,,为客户高质量生长赋能。。。。。。 7 南轻包装乐成中标万和电气泰国1300飞剪和1600分条机项目 克日,,,,,,,南轻包装乐成中标万和电气泰国1300飞剪和1600分条机项目,,,,,,,标记着南轻包装在板材深加工装备研发、制造领域取得了新突破,,,,,,,产品在东南亚市场的着名度和竞争力获得进一步提升。。。。。。






