责任动态
刷新先锋 | 南京玻纤院:用科技立异打造新质料领域一流企业
泉源:南玻院、集团刷新办 宣布时间:2024-02-02
刷新永远在路上,,,,,,,实验国有企业刷新深化提升行动,,,,,,,是以习近平同志为焦点的党中央站在党和国家事情阵势的战略高度,,,,,,,面向新时代新征程作出的一项全局性、战略性重大决议安排。。。。。我们推出“刷新先锋”专栏,,,,,,,交流分享刷新履历,,,,,,,营造浓重“比学赶超”气氛,,,,,,,以刷新深化提升行动走深走实推动企业高质量生长行稳致远。。。。。 赓续刷新基因 奋楫争先立异 南京玻纤院1964年 因“两弹一星”战略建设 拥有研发、设计、制造、测试评价 “四位一体”综合优势 是我国玻璃纤维行业 唯一甲级研究设计单位 是我国玻璃纤维工业手艺策源地 荣获 国家科技前进一等奖 天下文明单位 天下五一劳动奖状 天下企业文化建设最佳实践企业 天下模范职工之家 中国质量奖提名奖 企业治理现代化立异效果一等奖等声誉奖励 立异生长和高科技 效果先后获得三任总书记的体贴和一定 南京玻纤院南京江宁基地 南京玻纤院江苏宿迁工业基地 南京玻纤院越南同奈生产基地



聚焦平台建设 整合科技资源
01. 强化立异平台和协同能力建设 围绕科技资源协同生长 构建企业为主体、市场为导向 产学研团结的开放式立异系统 鼎力大举推进院内部科技资源共享 增强海内外科技深度相助 国家新质料测试评价平台 复合质料行业中心项目 顺遂完成验收 国家新质料测试评价平台复合质料行业中心项目完成验收 南京玻纤院标准认证手艺研究院实验室 02. 一连探索立异孵化特色机制 建设立异中心 打造立异团队 健全多元化项目引进机制 探索科技效果转化路径 加速实现效果转移转化 “修建外门窗及墙体接缝用 气密性膜质料研制与应用”等项目 乐成实现转化 聚焦手艺立异 加大科技投入 入选科改树模企业以来 院强化要害焦点手艺攻关 起劲肩负国家重点科技攻关 省部级以上专项53项 其中2023年 获批科技部重点研发专项6项 一系列“卡脖子”手艺攻关 取得新突破 原创手艺策源地建设 取得阶段性效果 3个项目入围 天下j9游国际站官网行业重大科技攻关 “揭榜挂帅”项目 南京玻纤院获得j9游国际站官网行业科学手艺奖 南京玻纤院高性能纤维及复合质料原创手艺策源地项目启动会




聚焦人才事情 激活立异主体
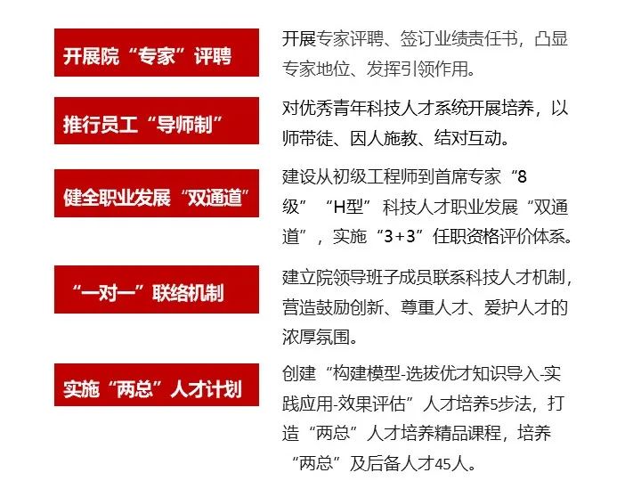
秉持“院士、专家、工程师、工匠” 四层级人才作育思绪 召开人才事情聚会 宣布“人才激励十条” 强化科技人才步队建设 一连健全中恒久激励系统 刷新效果荣获 国有企业深化刷新实践优异案例一等奖 天下企业文化优异效果 天下企业文化建设最佳实践企业 天下企业治理现代化立异效果二等奖 行业、省级企业治理现代化立异效果一等奖等声誉 南京玻纤院人才事情聚会 01. 重视科技人才职业通道建设 南京玻纤院“专家”选聘评审会 南京玻纤院“两总”及后备人才培训班 02. 推动工业工人步队建设刷新 打造“双师型”人才步队 建设江苏玻纤工业工匠学院 劳模(工匠)立异事情室同盟 主理全省玻纤及制品磨练工 职业手艺竞赛 作育院手艺人才529名 “双师型”人才26名 获天下手艺能手2人 天下j9游国际站官网工匠1人 天下纺织大工匠1人 江苏省五一劳动奖章4人 其他声誉奖项近20人 阶段效果 在《工人日报》《新华日报》 《学习强国》媒体报道 南京玻纤院“培—鉴—竞—用”手艺型人才治理系统 共建建设江苏玻纤工业工匠学院 “江苏工匠”岗位练兵及玻纤及制品磨练工职业手艺竞赛 03. 优化科技人才薪酬激励机制 重视科技人才激励系统建设 强化正向激励 引发内生涯力 推动落实 重大项目薪酬总额单列激励 建设实验 科技类专项奖励 形成3大类、12项激励步伐 为内容的多样化特色激励系统 南京玻纤院差别化薪酬治理系统 南京玻纤院薪酬总额管控动态治理机制 南京玻纤院试点重大项目薪酬总额单列 释放立异活力 生长再立异高 “十四五”以来 南京玻纤院通过国企刷新行动和立异生长行动 企业泛起新气象、迸发新活力 综合实力和谋划效益 一直迈上新台阶 在国资委2022年度 科改企业审核中获评优异 刷新再启程 踔厉高昂向前 马不停蹄未下鞍 撸起袖子加油干 南京玻纤院将以习近平新时代 中国特色社会主义头脑为指导 深入贯彻落实党的二十大精神 深入开展国企刷新深化提升行动 以科转业动为契机 围绕“四个面向” 突出战略重点 以刷新促生长,,,,,,,以立异求实效 切实强化焦点竞争力和焦点功效建设 一直塑造生长新动能新优势 推动高质量生长!












